PL3379C聚元微SOP7封裝12W兼容LP3783B/DP3773F反激式開關電源ic
12W SOP7 兼容LP3783B/DP3773F
12W SOP7 兼容LP3783B/DP3773F
型號 :PL3379C
品牌: 聚元微
封裝: SOP7
功率:12W
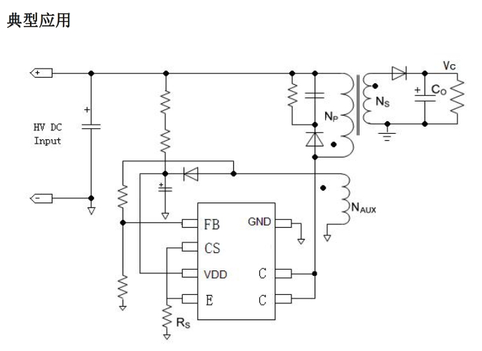
PL3379C是一款原邊控制,用于反激式開關電源的恒流恒壓調節器。其高度集成了功率開關,并通過去除光耦以及次級控制電路,在簡化充電器/適配器等傳統的恒流恒壓設計的同時實現了精確的電流和電壓調節,
PL3379C的復合模式的應用使芯片能夠實現低靜泰功耗、低音頻噪音、高效率。滿載時芯片工作在FM模式,隨著負載降低,芯片公逐漸進入到綠色模式,以提高整個系統的效率。
PL3379C同時具有多種保護功能:逐周期峰值電流檢測、VDD欠壓/過壓保護、輸出過壓保護、輸出短路保護和過溫保護等。

內置高壓功率BJT管
全電壓范圍內高精度恒流恒壓調節
去除光耦和次級控制電路
內置恒流調節的線電壓補償●內置變壓器電感補償
內置輸出線補償
內置可提高效率的自適應PFM控制●低啟動電流
內置前沿消隱
逐周期電流限制
VDD欠壓/過壓保護
輸出過壓保護
輸出短路保護
內置過溫保護。

手機充電器
小功率電源適配器
LED驅動
消費類的備用電源